Accéder au contenu
Accéder au pied de page
Ouvrir le menu
Ouvrir le menu
Fermer le menu
Fermer le menu
Page d'accueil
Page d'accueil
Compte
Compte
Espace pédagogique
Portail pédagogique
Recherche
Recherche
Effacer
Effacer
Rechercher
Rechercher
Fermer le menu
Fermer le menu
Retour
Fermer le menu
Fermer le menu
Retour
Vendée
Vendée
Découvrir
Retour
La maitrise des savoirs fondamentaux
La maitrise des savoirs fondamentaux
Découvrir
Retour
Français
Langue vivante étrangère
Mathématiques
Éducation Physique et Sportive
École maternelle
égalité des chances - école inclusive
égalité des chances - école inclusive
Découvrir
Retour
CASNAV
école promotrice de santé
partenariats
partenariats
Découvrir
Retour
Education à la sécurité routière
Intervenants extérieurs
Sorties scolaires - classes transplantées
citoyenneté-esprit critique-climat scolaire
citoyenneté-esprit critique-climat scolaire
Découvrir
Retour
Sciences et technologies - EDD
Egalité Filles - Garçons
Éducation artistique et culturelle
Numérique
Education aux médias et à l'information
Sarthe
Sarthe
Découvrir
Retour
Actualités -Vie pédagogique
Maîtrise de la langue française
Maîtrise de la langue française
Découvrir
Retour
Accès aux rubriques
Langues Vivantes Etrangères
Langues Vivantes Etrangères
Découvrir
Retour
Sommaire
Eveil à la diversité linguistique (Cycle 1)
Ressources Cycle 2 et Cycle 3
Ouverture Internationale
Projets pédagogiques départementaux
Textes officiels, programmations et méthodes
Enseigner les mathématiques
Enseigner les mathématiques
Découvrir
Retour
Sommaire
Culture scientifique et technologique
Culture scientifique et technologique
Découvrir
Retour
Le groupe départemental
Les partenaires et intervenants
Actualités et projets
Les ressources
Objectif de la mission sciences et technologie
Enseigner les Sciences et la Technologie du cycle 1 au cycle 3
Ecole maternelle
Ecole maternelle
Découvrir
Retour
Actualités de l'école maternelle
Domaines d'apprentissage
Références institutionnelles
Évaluation positive
Semaine académique
Scolarisation des moins de 3 ans
Organiser une école bienveillante
École maternelle numérique et EMI
Groupe maternelle 72
Ecole inclusive
Ecole inclusive
Découvrir
Retour
Présentation
Service départemental de l'école inclusive
Adaptation scolaire
Scolarisation des élèves en situation de handicap
AESH
SAPAD : Service d’Assistance Pédagogique A Domicile
Ressources pour une école inclusive
Scolarisation des élèves allophones et des enfants du voyage
Sigles de l'ASH
Compétences sociales et civiques
Compétences sociales et civiques
Découvrir
Retour
Éducation Développement Durable
Les langages des arts et du corps
Les langages des arts et du corps
Découvrir
Retour
Le PEAC et les domaines artistiques
Education physique et sportive
Education physique et sportive
Découvrir
Retour
Agréments
Natation scolaire
Savoir rouler à vélo
EPS et interdisciplinarité
Ressources pédagogiques
Partenariats et USEP
Les parcours éducatifs
Textes officiels et réglementation
30 min APQ
Organiser un projet pluridisciplinaire olympisme
Prévention et sécurité
Climat scolaire
Egalité des droits des filles et des garçons
Egalité des droits des filles et des garçons
Découvrir
Retour
Actualités
Education Prioritaire
Education Prioritaire
Découvrir
Retour
Sommaire
Histoire Géographie EMC
Histoire Géographie EMC
Découvrir
Retour
Sommaire
Prévention sécurité routière
Enseigner avec le numérique-Education aux Médias et à l'Information
Enseigner avec le numérique-Education aux Médias et à l'Information
Découvrir
Retour
Éducation aux médias et à l'information
Enseigner avec le numérique
Voyages et sorties scolaires
Mayenne
Mayenne
Découvrir
Retour
Projets et actions éducatives
Projets et actions éducatives
Découvrir
Retour
Collège au cinéma
Concours National de la Résistance et de la Déportation
Classes spécifiques et parcours particuliers
Classes spécifiques et parcours particuliers
Découvrir
Retour
Parcours Individualisé Dérogatoire - PID
Scolarisation des élèves allophones et francophones nouvellement arrivés en France
Cadet-te-s de la sécurité civile
Dispositif Classe relais
Classe défense et sécurité globale
Scolarisation des enfants instruits dans la famille ou inscrits dans un établissement privé hors contrat
Exercice de la citoyenneté, parcours santé, responsabilisation, partenariat
Exercice de la citoyenneté, parcours santé, responsabilisation, partenariat
Découvrir
Retour
Développement Durable
Actions citoyennes en lien avec le sport
CESC - Comité d'éducation à la santé et à la citoyenneté
CVL - Le Conseil de délégués pour la Vie Lycéenne
Partenariats
Bulletin départemental
Bulletin départemental
Découvrir
Retour
A - L'organisation scolaire
B - Les personnels
D - Scolarité
E - Informations générales
F - Education Physique et Sportive
G - Education spécialisée
H - Promotion de la santé en faveur des élèves
I - Gestion de l'école : boîte à outils
Orientation
Fonctionnement des collèges et lycées
Fonctionnement des écoles
Ressources pédagogiques
Ressources pédagogiques
Découvrir
Retour
Enseignements et éducation artistiques et culturels
Education aux médias et à l'information
Education Physique et Sportive
Elèves allophones nouvellement arrivés (EANA)
Enseignement des langues vivantes
Mission Evaluation
Mission Maîtrise de la langue
Mission Maternelle
Mission Mathématiques
Mission égalité filles-garçons
Programmation et robotique
Ressources et usages du numérique
Culture scientifique
Maine-et-Loire
Maine-et-Loire
Découvrir
Retour
Continuité pédagogique dans un contexte de crise sanitaire
Continuité pédagogique dans un contexte de crise sanitaire
Découvrir
Retour
Cycle 1
Cycle 2
Cycle 3
Maîtrise de la langue 2025
Maîtrise de la langue 2025
Découvrir
Retour
Ecriture
Lecture
Langage oral
Etude de la langue
Langues vivantes
Mathématiques
Culture scientifique et Développement durable
Culture scientifique et Développement durable
Découvrir
Retour
Sciences et Technologie
Numérique
Numérique
Découvrir
Retour
L'équipe numérique 49
Newsletter numérique
Éducation artistique et culturelle
Éducation artistique et culturelle
Découvrir
Retour
Arts visuels
Patrimoine
Cinéma et audiovisuel
Culture scientifique, technique et industrielle (CSTI)
Histoire et mémoire
Education aux médias et à l’information (EMI)
Livre et lecture
Musique
Padlet Education Musicale 49
Spectacle vivant
Intervenants extérieurs
Histoire, géographie, EMC
Histoire, géographie, EMC
Découvrir
Retour
Education aux médias et à l'information
Histoire et géographie
Éducation Physique et Sportive
Éducation Physique et Sportive
Découvrir
Retour
Orientations
Textes officiels
Ressources pédagogiques
Danse
Intervenants extérieurs
EPS et protocole sanitaire
La santé à l'école
30 minutes d'activité physique quotidienne
Classes bleues
JO 2024
SRAV
Service Départemental de l'École Inclusive (SDEI)
Service Départemental de l'École Inclusive (SDEI)
Découvrir
Retour
École Inclusive
Parcours de scolarisation ne nécessitant pas l'avis de la Maison Déparmentale de l'Autonomie (MDA/MDPH)
Scolarisation des élèves handicapés
Adaptation scolaire
Devenir enseignant spécialisé
Cartographie ASH
CFG, CNED
Glossaires
L'École maternelle
L'École maternelle
Découvrir
Retour
L'école maternelle : programmes et textes
Actualités de la maternelle
Scolarisation des moins de trois ans
Soutien à la parentalité
Observation et évaluation
Construire une culture littéraire
Prise en compte de la diversité linguistique
Enseignants - Atsem : travailler ensemble
Semaine de la maternelle
Ressources
Expérimentations menées dans des classes du département
CASNAV49
CASNAV49
Découvrir
Retour
Les missions du CASNAV
L'accueil des EANA dans le 1er degré
Ressources EANA 1er degré
L'accueil des EANA dans le 2nd degré
Ressources EANA 2nd degré
La scolarisation des EFIV (Enfants Issus de Familles Itinérantes et du Voyage)
Espace pédagogique académique
LÉA Réseau écoles-collèges Maine-et-Loire Phil2éc (Philosophie et écriture à l'école)
Éducation à la santé et à la citoyenneté
Éducation à la santé et à la citoyenneté
Découvrir
Retour
C.E.S.C
Éducation à la citoyenneté
Éducation à la santé
Éducation à la sexualité
Éducation à la responsabilité face aux risques
Éducation au développement durable
Éducation à la sécurité routière
Réussite éducative
Réussite éducative
Découvrir
Retour
Parcours éducatifs
Devoirs faits
Sorties et voyages scolaires
Sorties et voyages scolaires
Découvrir
Retour
Premier degré
Second degré
Actions éducatives
Actions éducatives
Découvrir
Retour
Parlement des enfants
Prix littéraire de la citoyenneté
Cadets de la Défense
Autres actions "Citoyenneté"
Classes-presse
Collège au Cinéma
Concours national de la résistance et de la déportation
Montrer l'histoire
Les petits artistes de la Mémoire
Éducation artistique et culturelle et arts visuels
Concours scolaire de scrabble
Patrimoine local et structures partenaires
Patrimoine local et structures partenaires
Découvrir
Retour
Les musées d'Angers
Le Château d'Angers
Le Musée du Génie
L'abbaye royale de Fontevraud
La collégiale Saint Martin
Les Archives départementales
Office national des anciens combattants et victimes de guerre (ONACVG)
Loire-Atlantique
Loire-Atlantique
Découvrir
Retour
Actualités
Actualités
Découvrir
Retour
Archives
Culture scientifique et technologique
Culture scientifique et technologique
Découvrir
Retour
Lettres des sciences
Défis scientifiques et technologiques 2024-2025 (Cycles 1,2,3)
Projets
Ressources
Programme
Partenaires
École maternelle
École maternelle
Découvrir
Retour
Pour une rentrée réussie au CP
Programme et outils d'accompagnement
Première scolarisation
Enseigner en maternelle
Domaines d'apprentissage
Évaluation
Document REPÈRES
Lettres des écoles maternelles
Semaine académique
Éducation artistique et culturelle
Éducation artistique et culturelle
Découvrir
Retour
Arts plastiques
Histoire des arts cycle 3
Éducation musicale, univers sonores
Parcours d'éducation artistique et culturelle
Spectacle vivant
Éducation au développement durable
Éducation au développement durable
Découvrir
Retour
Toutes les ressources EDD
Changement climatiques et risques majeurs
Éducation Physique et Sportive
Éducation Physique et Sportive
Découvrir
Retour
Enseignements et ressources
Sport scolaire - USEP 44
Projets pédagogiques - Intervenants extérieurs
Partenaires
Nous contacter
Éducation aux médias et à l'information
Éducation aux médias et à l'information
Découvrir
Retour
Programmes
Actions et projets
Ressources pédagogiques
Espace - Temps / Histoire - Géographie
Espace - Temps / Histoire - Géographie
Découvrir
Retour
Programmes et Socle
Ressources pédagogiques : du temps à l'Histoire
Ressources pédagogiques : de l'espace à la Géographie
Parcours citoyen et enseignement moral et civique
Parcours citoyen et enseignement moral et civique
Découvrir
Retour
EMC, démarches et ressources pédagogiques
Laïcité et valeurs de la République
Climat scolaire
Éducation aux Médias et à l'Information
Programmes
Actions, projets, concours
Nous contacter
Langues vivantes
Langues vivantes
Découvrir
Retour
Préparer - enseigner
Ressources pédagogiques
Enseignement bilingue
Assistants de langue
EILE
Lettre des langues vivantes
Maîtrise de la langue française
Maîtrise de la langue française
Découvrir
Retour
Références institutionnelles
Ressources pédagogiques
Le plan français
Ressources pour la formation
Mathématiques
Mathématiques
Découvrir
Retour
Scénarios pédagogiques
Synthèse des programmes et des ressources eduscol
Numérique et enseignement
Numérique et enseignement
Découvrir
Retour
Usages et ressources
Numérique responsable
E-primo : l'ENT premier degré
Services en ligne
Lettre Édu_Num premier degré
Équipe départementale
Tutoriels de l'équipe numérique
Programme Personnalisé de Réussite Éducative
Ressources pour la continuité pédagogique 44
Concours National de la Résistance et de la Déportation (CNRD)
Espace pédagogique académique
pôles et actions éducatives
pôles et actions éducatives
Découvrir
Retour
éducation artistique et action culturelle
éducation artistique et action culturelle
Découvrir
Retour
la DRAEAC et l'EAC
Les départements
les domaines
les ressources
les contacts
échos des bassins
action internationale
action internationale
Découvrir
Retour
Accueil
Programmes de mobilités
Trouver un partenaire
Se former
Ressources
Contact
éducation vie Scolaire
éducation vie Scolaire
Découvrir
Retour
Actualités
actions éducatives
métiers
innovation pédagogique
innovation pédagogique
Découvrir
Retour
où l'on parle d'évaluation
expérimentation
innovation
ressources pédagogiques
échanger
kiosque
CASNAV
CASNAV
Découvrir
Retour
contact
Inclure les élèves allophones
Inclure les parents
Inclure les enfants du voyage
Se former
numérique et enseignement
numérique et enseignement
Découvrir
Retour
ENT
compétences numériques
numérique responsable
numérithèque
pilotage et formations
pédagogie, innovation
Savoirs fondamentaux
Évaluation des écoles et des établissements
dispositifs et enseignements transversaux
dispositifs et enseignements transversaux
Découvrir
Retour
cycle commémoratif des 2 guerres mondiales
cycle commémoratif des 2 guerres mondiales
Découvrir
Retour
actualités
témoignages
découverte professionnelle
découverte professionnelle
Découvrir
Retour
textes fondateurs
pratiques de classes
didactique et pédagogie
présentation de métiers
DNL, sections int, euro et bi-nationales
DNL, sections int, euro et bi-nationales
Découvrir
Retour
textes
enseignement
documents disciplinaires
GRAF DNL Sciences
éducation à la défense et à la citoyenneté
éducation à la défense et à la citoyenneté
Découvrir
Retour
textes
informations
ressources pédagogiques
CDSG
comptes rendus
snu
bibliographie
éducation au développement durable
éducation au développement durable
Découvrir
Retour
actualités
établissements
écodélégués
labellisation E3D
ressources
partenariats
éducation aux médias et à l'information
éducation aux médias et à l'information
Découvrir
Retour
actualités
Clémi
pédagogie
égalité entre les filles et les garçons
égalité entre les filles et les garçons
Découvrir
Retour
accueil
Textes
Bien-être et mixité
Pratiques pédagogiques
Parcours et orientation
Communication et familles
Conférences et formations
Outils et ressources
égalité des chances
Maîtrise de la langue et prévention de l'illettrisme
Maîtrise de la langue et prévention de l'illettrisme
Découvrir
Retour
Pour enseigner
textes officiels et ressources
Prévention et lutte contre l'illettrisme
Actions nationales et académiques
Ressources pédagogiques
3ème prépa-métiers
3ème prépa-métiers
Découvrir
Retour
Accueil
Textes de références
Enseignements
Dispositifs et parcours
École promotrice de santé (EPSa)
École promotrice de santé (EPSa)
Découvrir
Retour
Ressources EPSa
Actualités EPSa
Labellisation Edusanté
Culture Scientifique, Technique et Industrielle dans l'académie de Nantes
Culture Scientifique, Technique et Industrielle dans l'académie de Nantes
Découvrir
Retour
La vie des réseaux
Actions éducatives
Les actions culturelles
Concours scientifiques
CAST
Lutte contre les discriminations anti-LGBT+
Lutte contre les discriminations anti-LGBT+
Découvrir
Retour
missions
ressources
Quart d'heure lecture
éducation à la vie affective, relationnelle et à la sexualité (EVARS)
éducation à la vie affective, relationnelle et à la sexualité (EVARS)
Découvrir
Retour
Programme EVAR(S) et documents associés
Se former
Partage de ressources
En lien avec EVAR(S)
Les associations partenaires
Actualités et évènements
Contacts et personnes ressources
Nouveau lycée général, technologique et professionnel
Nouveau lycée général, technologique et professionnel
Découvrir
Retour
La voie générale et technologique
La voie professionnelle
La voie technologique
Climat Scolaire
Climat Scolaire
Découvrir
Retour
Qu'est-ce que le climat scolaire ?
Facteurs d'amélioration cu climat scolaire
Enquêtes Locales de Climat Scolaire
lutte contre le harcèlement
Personnes ressources et Initiatives locales
Les formations climat scolaire
Les newsletters du climat scolaire
Les pratiques inspirantes
Demander une enquête d'évaluation du Climat scolaire
éducation prioritaire
éducation prioritaire
Découvrir
Retour
repères
actualités
enseignement
persévérance
en réseaux
bibliothèque
handicap et scolarité
handicap et scolarité
Découvrir
Retour
informations
ressources pédagogiques
boîte à outils
bibliographie, sitographie, articles
histoire des arts
histoire des arts
Découvrir
Retour
informations
enseignement
partenariat et structures
numérique
documentation
périodes de formation en milieu professionnel
périodes de formation en milieu professionnel
Découvrir
Retour
repères pédagogiques
fiches repères péda.
ressources pédagogiques
livrets de liaison
textes
les domaines du premier degré
les domaines du premier degré
Découvrir
Retour
français
français
Découvrir
Retour
documents
scénarios pédagogiques
pratique d'une langue vivante étrangère
pratique d'une langue vivante étrangère
Découvrir
Retour
documents
scénarios pédagogiques
maths, sciences et technologie
maths, sciences et technologie
Découvrir
Retour
documents
scénarios pédagogiques
numérique
numérique
Découvrir
Retour
documents
scénarios pédagogiques
arts, histoire et géographie
arts, histoire et géographie
Découvrir
Retour
scénarios pédagogiques
documents
enseignement moral et civique et EPS
enseignement moral et civique et EPS
Découvrir
Retour
documents
scénarios pédagogiques
école maternelle
école maternelle
Découvrir
Retour
documents
scénarios pédagogiques
Continuité pédagogique
actualités
actualités de l'espace pédagogique
enquêtes et services
les disciplines du second degré
les disciplines du second degré
Découvrir
Retour
allemand
allemand
Découvrir
Retour
S'informer
Se former
Enseigner
Mutualiser
Promouvoir
Organiser
Allemand LP Interacadémique
Allemand LP Interacadémique
Découvrir
Retour
mobilités
Examens
Programmes et ressources d'accompagnement
CAPLP
Ressources pédagogiques
Intelligence artificielle
anglais
anglais
Découvrir
Retour
actualités
textes
enseignement
transversalité
international
BTS
lycée professionnel
webinaires
anglais LP
anglais LP
Découvrir
Retour
Enseigner
Examens
Se former
Les usages du numériques
International
arts plastiques - InSitu
arts plastiques - InSitu
Découvrir
Retour
Expérimenter / Découvrir
Exposer / Valoriser
Se repérer / Evaluer
Kiosque
Biotechnologies-santé-social
Biotechnologies-santé-social
Découvrir
Retour
Actualités
Articles
Contacts
Post bac
Ressources pédagogiques
Voie professionnelle
Voie technologique
breton
Enseignements artistiques - EAC
Design & métiers d'arts
Design & métiers d'arts
Découvrir
Retour
POST BAC
PRÉ BAC
Théâtre
Théâtre
Découvrir
Retour
Enseigner
S'informer
Se former
cinéma-audiovisuel
cinéma-audiovisuel
Découvrir
Retour
informations
textes
enseignements
réalisations
outils
partenariats
formations
post-bac
kiosque
documentation
documentation
Découvrir
Retour
S'informer
Se former
Enseigner
Animer
Mutualiser
Gérer
éducation musicale et chant choral
éducation musicale et chant choral
Découvrir
Retour
accueil
ressources académiques
ressources nationales
pédagogie et didactique
pratiques collectives
numérique
éducation artistique et culturelle
formation
économie-gestion - LGT
économie-gestion - LGT
Découvrir
Retour
actu eco&gest
bac 2025
concours
référentiels
parcours et orientation
numérique
DGEMC
économie-gestion - LP
économie-gestion - LP
Découvrir
Retour
Ressources transdisciplinaires
Pratiques pédagogiques
Itinéraires / Parcours de formation
Ouverture internationale
Textes officiels
éducation physique et sportive
éducation physique et sportive
Découvrir
Retour
informations
collège
lycée
enseignement
péda_didactique
publications
transversalité
egpa
egpa
Découvrir
Retour
Accueil
Informations
Repères institutionnels
Champs professionnels
Pluridisciplinarité
Liens utiles
Enseignements informatiques
Enseignements informatiques
Découvrir
Retour
informations
textes
SNT
NSI
Concours
égalité F/G
Enseigner la santé et la sécurité au travail
Enseigner la santé et la sécurité au travail
Découvrir
Retour
Actualités
Cadre de référence
Se former
Financer vos projets
Former les jeunes
Concours de prévention
espagnol
espagnol
Découvrir
Retour
informations
textes de référence
enseignement
transversalité
Partager
Découvrir
informatique et sciences du numérique
informatique et sciences du numérique
Découvrir
Retour
informations
textes
enseignement
documentation
intersciences collège et lycée
intersciences collège et lycée
Découvrir
Retour
Cycle 3 et cycle 4
Enseignement scientifique 1ère
Enseignement scientifique Terminale
histoire-géographie-citoyenneté
histoire-géographie-citoyenneté
Découvrir
Retour
collège
lycée
EMC
mémoire et citoyenneté
approfondir
infos métier
numérique
italien
italien
Découvrir
Retour
informations
textes
enseignement
transversalité
mutualisation
ressources
interlangues
interlangues
Découvrir
Retour
accueil - actualités
Actualités
textes
outils
webinaires
international
Formation
Archives
Lettres
Lettres
Découvrir
Retour
focus
actualités
repères institutionnels
enseignement
formation
convergences
bibliothèque
Enseigner
Approches transversales
Le numérique
S'informer / se former
lettres-histoire
lettres-histoire
Découvrir
Retour
actualités
repères institutionnels
enseigner par niveaux
dispositifs et pédagogie
se former
parcours citoyen
Mathématiques
Mathématiques
Découvrir
Retour
Informations
Programmes
Collège
Lycée
Ressources pédagogiques
Groupes de recherche
Plan mathématiques
Des maths
Métier
transversalité
mutualisation
mathématiques - sciences
mathématiques - sciences
Découvrir
Retour
Ressources pour la classe
Dispositifs
Numérique
Textes officiels
Contacts-Contributions
Enseignants contractuels et Concours
philosophie
philosophie
Découvrir
Retour
focus
informations
physique chimie
physique chimie
Découvrir
Retour
collège
lycée
numérique
enseigner
se former
s'informer
expérimenter
évaluer
transversalité
mutualisation
portugais
russe
russe
Découvrir
Retour
informations
textes
enseignement
transversalité
mutualisation
ressources
sciences de la vie et de la Terre
sciences de la vie et de la Terre
Découvrir
Retour
Enseigner
Eduquer à
Se former
S'informer
Actualités
sciences économiques et sociales
sciences économiques et sociales
Découvrir
Retour
s'informer
se former
évaluer
diversifier ses pratiques
se documenter
guider
STI voie professionnelle
STI voie professionnelle
Découvrir
Retour
actualités
Ressources pédagogiques
Référentiels
Vademecums
Numérique
Formulaires
Technologie et Sciences Industrielles de l'Ingénieur
Technologie et Sciences Industrielles de l'Ingénieur
Découvrir
Retour
Actualités
Notre académie
L'inspection pédagogique
Nos enseignements
Ressources pour enseigner
Se former
Espace pédagogique
Se connecter
espace pédagogique
éducation physique et sportive
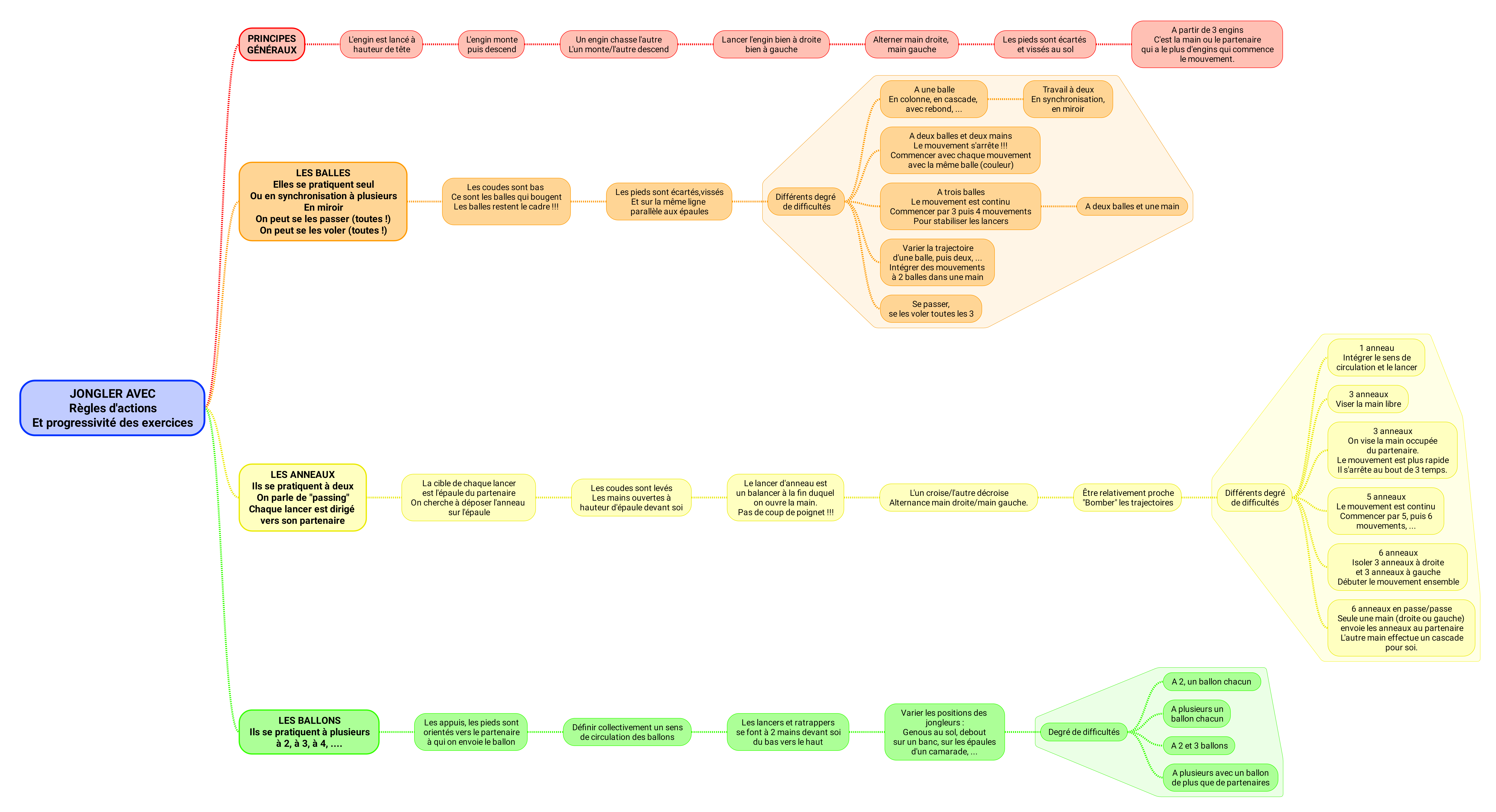
Jongler avec règles d'actions
Publié le 9 mars 2018 - Mis à jour le 9 mars 2018
Jongler avec règles d'actions
JONGLER AVEC règles d'actions et progressivite des exercices.png
1 Mo
image/png