Espace pédagogique

Mutuelle complémentaire santé obligatoire : toutes et tous concernés !

La campagne d’affiliation débute au mois de décembre.

Retrouvez toutes les informations ici 

Coopération

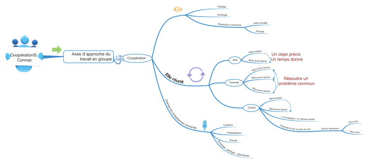
Une définition de la coopération en éducation musicale



 
Echanger, partager, argumenter : Le 4ème champ de compétence en éducation musicale invite à mettre l’élève dans des situations de coopération. Après une courte présentation, cette page réunira quelques outils.

Une première approche de la coopération


  • Répond particulièrement aux champs 3 et 4
  • implication du plus grand nombre
  • différenciation (rythme de travail, d'apprentissage, choix d'une stratégie dans l'accomplissement de la tâche)
  • Repérage des difficultés et réponses apportées à ces difficultés.
  • Permet une meilleure observation de l'enseignant
  • Permet de donner plus d'autonomie à l'élève, change la posture et le rôle de l'enseignant
  • Meilleure estime de l'élève lorsqu'il partage ses savoirs-faire et des connaissances

Il vous est possible de naviguer dans l'image ci-dessous en survolant avec votre souris.
 
 


Télécharger le dossier pédagogique


Il est important que chaque situation de coopération soit légitime. L'objectif souhaité doit être réalisable grâce à la coopération.
 

          Dans les activités de pratiques d'écoute

• Lors d'un exercice d'écoute (repérage d'éléments sonores), les élèves travaillent individuellement puis, par deux, confrontent leurs résultats ou réponses. Echanges de points de vue en cas de désaccord.

• En début du cours, multi-testing par deux : un élève présente toutes les notions apprises lors du dernier cours à un autre élève. Puis à l’issu, les binômes changent, ainsi que les rôles (l’écoutant devient l’exposant).

 • S'enseigner ou se rappeler des notions grâces à des fiches ressources - chacun possède une connaissance qu'il peut enseigner à un autre. Voir l'exemple des fiches ressources

• Lors d'une activité d'écoute, les élèves construisent ensemble les savoirs nécessaires à l’analyse musicale à l’aide de différentes ressources (vidéos, fiche de cours, fiches ressources...). 

• Organisation d'un débat pour convaincre la classe d'aller voir un concert de tel artiste, ou d'acheter un CD. A l’issu d’une séquence pendant laquelle les élèves ont pu développer leur argumentation, chacun expose son point de vue à l’autre.

• Travail sur l'esprit critique et l'argumentation - développer les capacités d'argumentation en confrontant les points de vue

• A partir d’un même extrait, chaque groupe reçoit une affirmation (certaines justes et d’autres non). Le but consiste à convaincre le reste de la classe que cette affirmation est la bonne. Finalement un temps collectif va permettre d’aboutir à une conclusion. Exemples de Valentin à venir…

• Travail autour de l'esprit critique : créer une situation de tribunal (les pour, les contre, l’accusé…). Travail de préalable en groupe nécessaire pour étoffer l’argumentation. Exemple possible : Zender se retrouve accusé d’avoir réalisé une reprise horrible des Winterreise de Schubert. Sera-t-il jugé coupable de crime contre le bon goût ?

• Travaux de groupe (entre 3 et 5) avec production finale d'analyse ou de réflexion. Dispositif plus lourd, formel, demandant de la préparation pour l'enseignant : constitution des groupes, organiser les rôles de chacun (ludification), consignes et objectifs clairs et réalisables, proposer un travail qui ne peut-être atteignable qu'en groupe. Il y a une production (orale ou écrite).

• Mise en commun de différentes connaissances afin de réaliser un projet commun (texte, exposé…). Exemple : écrire la recette de la comédie ballet. Chaque élève a réalisé une carte mentale personnelle. Le groupe met en commun ces cartes mentales et établissent la recette avec les ingrédients, les quantités nécessaires et le déroulé de la recette.

• Définition d’une stratégie de groupe : organisation du travail dans le cadre d’une tâche complexe, cheminement nécessaire dans le cadre d’un plan de travail.


          Dans les activités de production


Dans cette situation, les activités de coopération sont inhérentes au travail de projet.

• Le groupe possède des extraits de partitions de Stripsody (Berberian) et le groupe s’organise pour l’interpréter. La seule piste qui est donnée, est qu’il y a trois lignes de hauteur différentes. A la fin de la séquence, le groupe crée sa propre œuvre à partir d’éléments qu’ils apportent (hauteur, mot…).

• Réalisation d’un accompagnement avec des choix d’interprétation (quels instruments, quel caractère, quel tempo, qui chante le thème principal, qui chante les voix secondaires).


          Cadre de la coopération

Bien évidemment la coopération nécessite un cadre précis qu'il est important d'expliciter auprès des élèves. La coopération n'est pas innée. L'élève doit être accompagné dans son apprentissage.


Voici quelques exemples de cadres possibles :

• Etablir des règles de base pour faciliter le travail de coopération : charte de groupe
 
Etablir des rôles spécifiques au sein du groupe

• Définir des étapes de travail et de coopération


Pour approfondir, vous pouvez explorer les propositions suivantes : 
 

Information(s) pédagogique(s)

Niveau :
tous niveaux
Type pédagogique :
démarche pédagogique
Public visé :
non précisé, enseignant
Contexte d'usage :
classe