- Lycée tous niveaux
- Collèges tous niveaux
- non précisé
le concept de mondialisation
Au coeur des programmes du collège et du lycée, la mondialisation est un processus historique ancien mais les termes "mondialisation" et "globalisation" ne se sont généralisés qu'à partir des années 1980. Un point sur les phases, les caractéristiques, les acteurs et les débats.
La mondialisation est l'ensemble des processus (socio-économiques, culturels, technologiques, etc.) facilitant la mise en relation des sociétés du monde entier.
Trois mondialisations successives
Dans sa Géographie de la mondialisation (2002), Laurent Carroué définit la mondialisation comme "le processus historique d’extension progressive du système capitaliste dans l’espace géographique mondial". Il identifie trois mondialisations successives depuis les Grandes Découvertes.
Au XVIe siècle, les Grandes Découvertes mettent en relation l’Ancien monde et le Nouveau monde. L’Espagne et le Portugal construisent de vastes empires, Madrid et Lisbonne deviennent les centres du monde. L’Océan Atlantique remplace la Méditerranée comme lieu essentiel des échanges.
La première mondialisation repose sur l’internationalisation des échanges entre Etats nations. Les échanges commerciaux s’effectuent à l’échelle mondiale et non plus à l’échelle régionale. La première mondialisation est portée par le capitalisme marchand (exemple des Fugger)
Au XIXe siècle, en lien avec la colonisation et l’industrialisation européennes, débute la deuxième mondialisation : celle de la mondialisation du capitalisme industriel. Londres et le Royaume-Uni deviennent le centre d’une première économie-monde. Les échanges augmentent en volume. Une première division internationale du travail se met en place entre les pays colonisés (qui fournissent les matières premières) et les pays industrialisés (qui transforment ces matières premières en produits manufacturés qu’ils commercialisent ensuite dans le monde). Cette 2ème mondialisation est celle de la transnationalisation c’est-à-dire la multiplication des échanges et implantations à l’étranger.
Depuis 1945, les échanges progressent et plus vite que la production de richesse. Cette progression est le résultat de :
-la généralisation du libre échange
- la mise en place du GATT en 1947
- la création de l’OMC en 1995
Débute une 3ème mondialisation : la mobilisation financière. Le secteur financier domine les autres secteurs de l’économie. Le centre du monde se déplace vers les Etats-Unis qui deviennent la nouvelle économie-monde. Après 1990, cette mondialisation financière s’accélère avec l’effondrement du bloc soviétique et l’affirmation de puissances émergentes dans une économie-monde devenue multipolaire.
La mondialisation n’a pas été un processus linéaire et on peut noter l’existence de périodes de recul :
- Première guerre mondiale puis dépression des années 30 : retour du protectionnisme, fragmentation des marchés et montée des nationalismes étatiques
- Guerre froide : deux mondialisations concurrentes se mettent en place et les blocs figent le monde pendant près d’un demi-siècle.
L. Carroué recense les constantes, les continuités et les ruptures de chacune des phases de mondialisation :
|
Constantes |
Continuités |
Ruptures (à partir des années 1970) |
|
-révolution des transports / moyens de communications -rôle stratégique des innovations (armes à feu au XV°, conteneurs après WWII, Internet depuis 1990) -rôle des Etats et des acteurs privés (bourgeoisie marchande à la Renaissance ; FTN et ONG aujourd’hui) |
-mutations qui bouleversent la vision du monde (chemins de fer, téléphone, Internet) -rôle d’acteurs économiques (Fugger ; Rothschild) -interventions militaires (guerre de l’opium dans les années 1840 entre RU et Chine ; invasion de l’Irak par les EU en 2003) |
-FMI et OMC deviennent des acteurs majeurs -transferts de l’économie taylorienne vers l’échelle mondiale -suraccumulation financière de plus en plus déconnectée de l’économie réelle |
Mondialisation / Globalisation : l’apparition de concepts
Le terme mondialisation apparait au début du XXème siècle. Il est employé par Pierre de Coubertin en 1904. Utilisé avec des guillemets, il relève du néologisme. Il est utilisé en 1916 par un juriste belge, Pierre Otlet, qui dans le contexte de la Première Guerre Mondiale, interroge sur la nécessité de gérer collectivement les ressources mondiales afin de prévenir les guerres.
Les termes se généralisent et s’imposent dans les années 1980. Mondialisation et globalisation correspondent aux choix faits dans les années 1980 par les Etats-Unis et le Royaume-Uni (sous respectivement Reagan et Thatcher) : politiques de déréglementation au profit du libre-échange. Après la Banque mondiale et le FMI créés en 1944 et 1945, l’OMC nait en 1995. L’objectif central est d’assurer l’ouverture du commerce dans l’intérêt de tous.
Le géographe Théodore Levitt diffuse largement le terme globalisation à partir de 1983. Il affirme l’avènement de la firme globale structurée (incluant une multi localisation).
En France, l’utilisation du terme mondialisation se distingue de celle de globalisation (qui désigne plus spécifiquement la mondialisation financière. La globalisation renvoie à la métamorphose d’un capitalisme émancipé du cadre national et financiarisée.
En 1991, Saskia Sassen montre que l’économie globalisée est ancrée dans quelques villes dont New York, Londres et Tokyo. Il établit une hiérarchie et un classement des villes. Le géographie Dollfus et l’économiste Veltz font référence à l’image de l’ « archipel mondial » pour évoquer la « connexion » entre les métropoles à l’échelle mondiale. On parle d’Archipel Métropolitain Mondial. En 2017, M. Lussault actualise cette idée en développant la notion d’ « hyper-lieux » comme nouvelle configuration spatiale de la mondialisation.
Caractéristiques
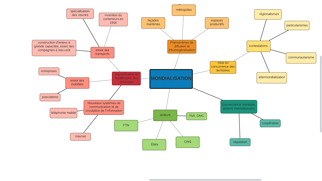
La mondialisation est un processus continu d'intensification et de fluidification des échanges qui entraine et accentue les phénomènes de diffusion et d’homogénéisation, qui met en concurrence les territoires et alimente des mouvements de contestations. La mondialisation fait intervenir des acteurs variés et pose la question d’une gouvernance mondiale.
Une intensification des échanges
- de marchandises
Le commerce international s’est considérablement accru depuis le milieu du XXe siècle, la valeur des exportations passant de 9% du PIB en 1950 à 26% en 2002.
Si les flux de matières premières et des sources d’énergie sont toujours aussi importants en volume (2 milliards de tonnes de pétrole, 100 millions de tonnes de blé échangés en 2002), ils ne sont plus prépondérants. En valeur ces flux ne réalisent plus qu’environ 10% du commerce international.
Le flux des produits manufacturés est celui qui progresse le plus. Il représente les 3/4 des échanges mondiaux.
Les échanges de services dans le monde progressent très rapidement depuis un quart de siècle (en 2002, 1 500 milliards de dollars de services échangés soit 21% de la valeur du commerce mondial). Cette progression est liée au développement technologique qui facilite la diffusion des services.
- de flux informels : information, flux de capitaux, licites ou illicites, investissements directs à l’étranger (IDE) et les capitaux purement spéculatifs
L’effet de la mondialisation est le plus sensible dans le domaine des flux informels. L’information et les capitaux circulent de plus en plus vite – plus facilement que les hommes et les biens matériels – et sur des distances de plus en plus grandes.
- Des hommes
Les mobilités humaines sont également en constante augmentation. Le nombre de migrants internationaux comme le nombre de touristes internationaux ont doublé entre 1990 et 2014.
Les mobilités concernent :
les flux de travailleurs migrants (les migrations se sont complexifiées avec l’appel de main-d’œuvre de certains pays émergents, la chute du communisme et la fermeture des frontières dans les pays développés)
le tourisme de masse
les réfugiés
Un monde hiérarchisé et asymétrique
Selon L. Carroué, la mondialisation conduit à un monde hiérarchisé : une économie marchande dominante réussit à imposer ses logiques aux autres économies grâce à son dynamisme économique et social, et une domination intellectuelle et idéologique. (exemples : l’Espagne de Philippe II, le Royaume-Uni au XIXème siècle, les Etats-Unis au XXème)
La mondialisation met en œuvre des rapports d’intégration entre centre (qui domine, comme la Triade) – périphéries (plus ou moins intégrées) – marges (délaissées ou évitées).
La mondialisation produit un monde asymétrique : les pays de l’OCDE représentent 20 % de la population de la planète mais 80 % des richesses mondiales. Jamais la planète n’a été aussi riche mais la moitié de la population mondiale vit avec moins de 2 $ par jour.
Des acteurs variés
Les acteurs par excellence de la mondialisation sont les firmes transnationales (FTN). Elles sont environ 60 000 et représentent l’équivalent d’un quart des activités économiques mondiales et un tiers du commerce mondial.
Les Etats-nations interviennent pour renforcer leur attractivité, attirer des investissements. Ils chercher à créer un environnement politique, économique, social et culturel favorable. Ils restent des acteurs importants en matière de négociations commerciales et économiques avec les autres Etats, mais aussi avec les organisations supranationales spécialisées (OMC, FMI, Banque mondiale...). La population attend de son côté que l’Etat joue un rôle protecteur face à la mondialisation.
Les Etats sont également présents lors de grands sommets internationaux comme le G20 (Etats-Unis, Canada, Royaume-Uni, France, Allemagne, Italie, Japon, Russie, Afrique du Sud, Arabie saoudite, Argentine, Australie, Brésil, Chine, Corée du Sud, Inde, Indonésie, Mexique, Turquie, Union Européenne). Des associations régionales ont vu le jour : Union Européenne, ALENA, MERCOSUR, ASEAN.
Les ONG jouent également un rôle en mobilisant l’opinion mondiale sur des questions liées à la pauvreté, l’environnement, les inégalités, la démocratie…
Les réseaux criminels et illégaux sont à l’origine d’une mondialisation parallèle marquée par des flux entre les espaces d’approvisionnement et de consommation et les pôles financiers.
Chaque individu par sa consommation, ses déplacements touristiques ou professionnels, son projet de vie dans son pays ou un autre pays, sa présence sur la toile… participe à ce système-monde.
Des débats
La mondialisation est au cœur de débats et de contestation depuis les années 1990. 3 enjeux peuvent être distingués.
|
-Persistance des crises économiques et financières (la crise de 2008 a été qualifiée de première crise de la globalisation) -Crises alimentaires |
-Transport énergivore -Tensions autour du pétrole et du gaz (demande en augmentation et réserves qui diminuent) -Agricultures productivistes -Forte consommation en eau -Recul de la biodiversité (culture du palmier à l’huile, du soja) -Délocalisation des activités très polluantes dans les pays pauvres (ex : déconstruction de navires au Pakistan) -Multiplication des risques sanitaires |
-« village global » selon Marshall Mac Luhan en 1967 -Culture standardisée envisagée comme un instrument de puissance et liée à une industrie stratégique pour les EU ; américanisation du monde -Crispations identitaires, retour du religieux |
|
La mondialisation est accusée dans les pays du Nord de précariser le travail, de mettre en concurrence les pays développés et les pays du sud. Un retour au protectionnisme est réclamé par une partie de la population (ex : campagne présidentielle de Trump America First) |
La mondialisation des impacts environnementaux de plus en plus dénoncés. |
La mondialisation pose la question de l’uniformisation culturelle |
Des éléments pour une gouvernance mondiale
Ressources associées
-
travailler la capacité raconter en A.P à partir du génocide des Arméniens
- Cycle 4
- 3ème
- compétences
- démarche pédagogique
- production d'élève
- enseignant
- AP
- travail autonome
-
Shoah : le génocide des juifs
- 3ème
- activité de découverte
- activité de recherche
- compétences
- connaissances
- démarche pédagogique
- enseignant
- classe
À travers l’exemple d’une petite fille juive, arrêtée tout près de chez nous en 1942, il s’agit de faire comprendre aux élèves la mise en oeuvre du génocide des Juifs.
-
Maus, Art Spiegelman, témoin de l’histoire du monde contemporain
- 3ème
- démarche pédagogique
- enseignant
- élève
- travail autonome
- classe
-
l'extermination nazie, faire écrire les élèves à l'aide d'e-lyco
- 3ème
- activité de recherche
- enseignant
- salle multimedia
- classe
-
enseigner l'histoire des génocides juifs et tziganes au collège et au lycée (1/3)
- 3ème
- 1ère
- démarche pédagogique
- enseignant
- classe
- salle multimedia
-
enseigner l'histoire des génocides juifs et tziganes au collège et au lycée (2/3)
- 3ème
- 1ère
- démarche pédagogique
- enseignant
- classe
- salle multimedia
-
enseigner l'histoire des génocides juifs et tziganes au collège et au lycée (3/3)
- 3ème
- 1ère
- démarche pédagogique
- enseignant
- classe
- salle multimedia
-
-
comptes-rendus des conférences de la Formation Shoah de janvier 2018
- 3ème
- 1ère
- non précisé
Page d'accès aux résumés et compte-rendus des 7 conférences de la Formation Shoah qui s'est déroulée en janvier 2018 à Angers.
-
comptes-rendus des conférences de la Formation Shoah de janvier 2017 à Angers
- 3ème
- 1ère
- non précisé
Page d'accès aux résumés et comptes-rendus des 12 conférences de la Formation Shoah qui s'est déroulée les 9, 10 et 11 janvier 2017 au lycée Bergson à Angers.